呼和浩特职业学院
211 |
985 |
双一流 |
综合
内蒙古自治区
高职(专科)
省重点
公办
明德修身,格物致知
0471-6586217,6586257
http://www.hhvc.edu.cn/
更多 >
图片
院校首页
历年分数
历年分数
历年分数
普通类
艺术类
体育类
招生计划
院校计划
投档规则(艺术)
投档规则(体育)
招生政策
招生简章
招生资讯
探校攻略
探校攻略
探校攻略
探校攻略
探校攻略
探校攻略
院校首页
> 招生简章
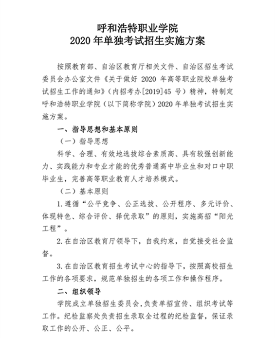
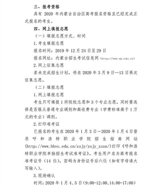
呼和浩特职业学院2020年单独考试招生实施方案
2022-06-20 22:10:59 分享至:
招生简章
招生资讯
呼和浩特职业学院2020年单独考试招生实施方案
2022-06-20 22:10:59